陕服主页
体育部
首页
部门概况
部门简介
现任领导
组织机构
部门新闻
新闻动态
通知公告
体育俱乐部
师资队伍
体育场馆
概况
场馆展示
管理制度
教学科研
概况
教学成果
科研成果
体质测试
体测简介
相关文件
测试内容
评分标准
党团建设
学子视野
学生活动
优秀毕业生
首页
部门概况
部门简介
现任领导
组织机构
部门新闻
新闻动态
通知公告
体育俱乐部
师资队伍
体育场馆
概况
场馆展示
管理制度
教学科研
概况
教学成果
科研成果
体质测试
体测简介
相关文件
测试内容
评分标准
党团建设
学子视野
学生活动
优秀毕业生
部门概况
部门新闻
体育俱乐部
师资队伍
体育场馆
教学科研
体质测试
党团建设
学子视野
通知公告
首页
-
部门新闻
-
通知公告
-
正文
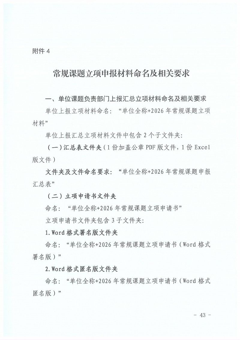
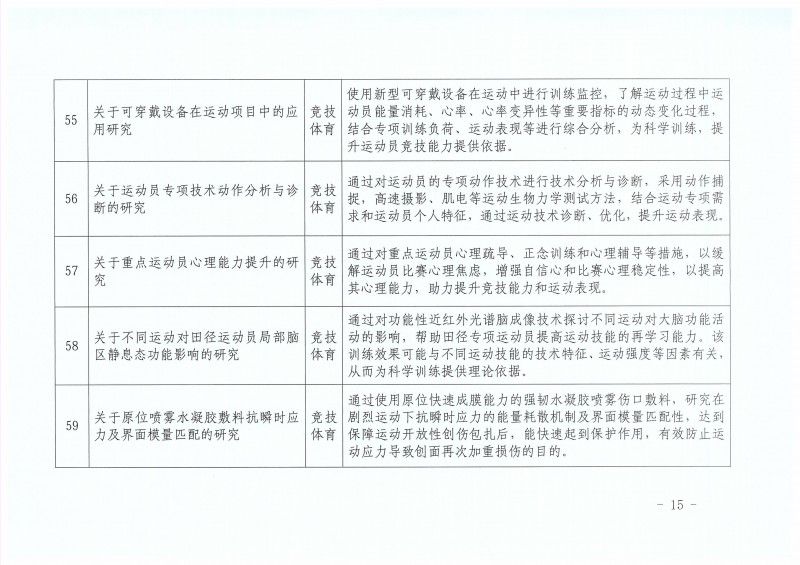
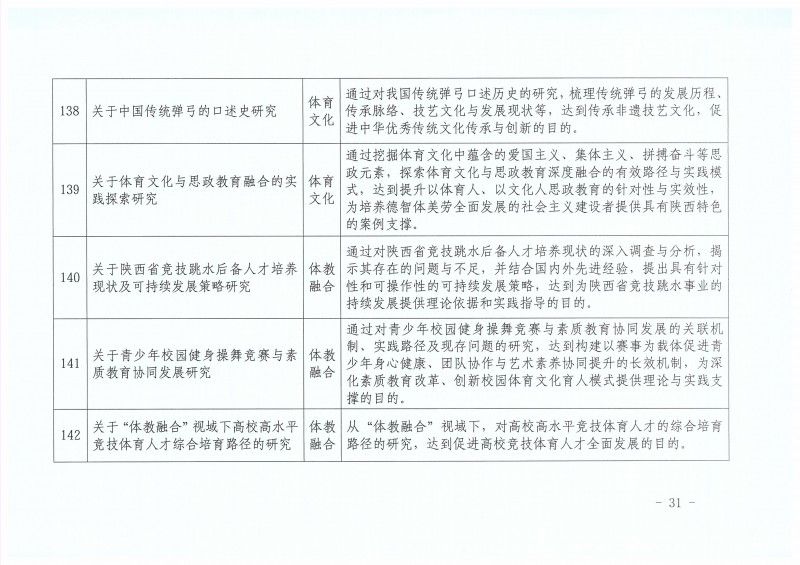
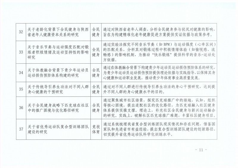
关于开展2026年常规课题申报工作的通知
2026-03-16
阅读:
上一篇:关于举办2026年陕西省排舞教练员裁判员公益培训班的通知
下一篇:关于举办2026年陕西省高校操舞类教练员公益培训班的通知
部门概况
部门新闻
体育俱乐部
师资队伍
体育场馆
教学科研
体质测试
党团建设
学子视野
咨询电话
招生电话
029-38114101
029-38114102
在线咨询
邮件系统
党建思政
线上图书
招生信息